Moduly v systému ALPHACAM
ALPHACAM je přední CAD/CAM systém pro obrábění dřeva nebo dřevu podobných materiálů, plastů, minerálů a kovů. ALPHACAM lze využít pro obrábění na široké paletě CNC strojů od 2osého frézování a soustružení jednoduchých dílů až po 5osé plynulé obrábění složitých komponent. Cílem při vývoji systému ALPHACAM je poskytnout našim zákazníkům produktivní, spolehlivý a hlavně flexibilní systém.
ALPHACAM zahrnuje následující volitelné moduly:
ALPHACAM :Core
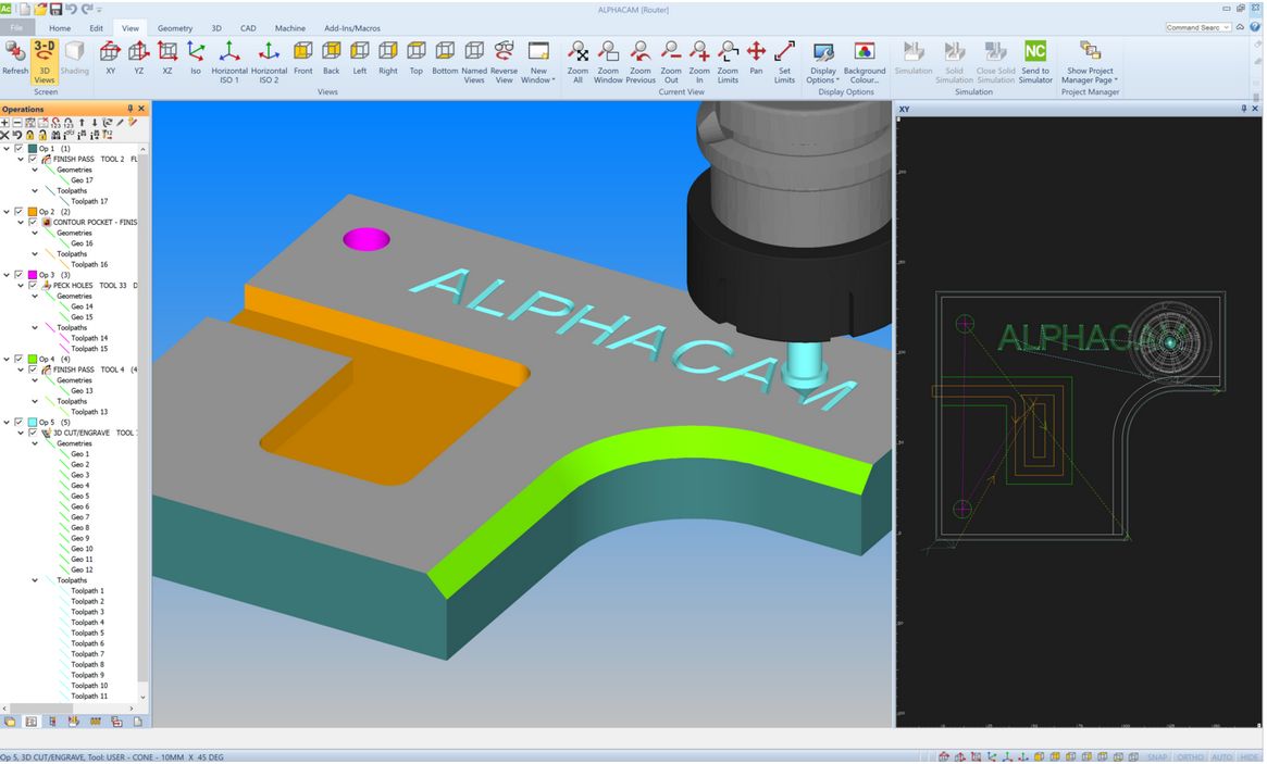
ALPHACAM Core (jádro) je základem pro vaše výrobní potřeby a nabízí širokou škálu základních funkcí pro programování dílů. Jádro zahrnuje možnost importu CAD, generování drah nástrojů, simulaci, generování reportů a další funkce.
xNesting
Optimalizace dílů do tabule (skládání) je snadné díky modulu xNesting. Díly lze vybírat přímo z obrazovky nebo jako set - jejich orientace je pevná, pokud je třeba zachovat směr vlákna nebo je otočit do libovolného úhlu. Skládání podporuje nájezd/odjezd nástroje, podpůrné můstky pro malé díly, zamezení ztráty podtlaku na stole a více řezů, pokud je požadování vícenásobný řez.
Špičková technologie skládání v systému ALPHACAM je produktivní, optimalizovaná, efektivní a zahrnuje robustní reportovací systém pro sledovatelnost dílů.
xPositional
Pro výrobce, kteří mají 4-5osé stroje, ale nepotřebují složité dráhy nástrojů se současným pohybem, je modul xPositional ideálním řešením. Odblokováním další osy budete moci naprogramovat stroj pro obrábění z libovolného úhlu.
xFixtures
Pokud potřebujete řídit umístění, polohu a pohyb přípravků a upínačů na stroji v rámci CAM systému, je pro vás xFixtures tím pravým modulem.
xConstraints
Parametrické programování dílů vám může ušetřit hodiny času a eliminovat chyby vytvořením pravidel pro to, jak jsou určité atributy dílů ovlivněny při změně jiných atributů. xConstraints vám poskytuje kompletní sadu nástrojů a příkazů pro plné využití omezení, což vám umožní snadné programování inteligentních dílů.
xAPI
Modul xAPI umožňuje využít náš výkonný CAM engine s využitím standardních programovacích jazyků k rozšíření a přizpůsobení způsobu fungování softwaru. Ať už chcete vytvářet aplikace, které zefektivní vaše výrobní operace, nebo vyvíjet jedinečné programy pro zakázkové výrobní aplikace, xAPI vám umožní plně využít výkon systému ALPHACAM.
xSolids
Rozsáhlá nabídka možností importu externích souborů zajišťuje, že můžete pracovat s daty od téměř jakéhokoliv dodavatele.
Velmi rozsáhlé soubory lze snadno zpracovávat a společnosti pracující se složitými návrhy budou těžit z jednoduchosti, s jakou lze manipulovat s CAD daty jejich zákazníků.
xSimultaneous
Rotační osy použité na hlavách CNC frézek lze naprogramovat v libovolné orientaci.
Agregáty s programovatelnou rotační osou a ručním naklápěním jsou plně podporovány, stejně jako plně interpolující 5osé hlavy. Bezpečné rychlé pohyby mezi rovinami jsou automaticky řízeny a ověřovány pomocí pokročilé simulace těles.
xRobotics
Pokud potřebujete výstupní programy dílů, které mají být zpracovány robotickými aplikacemi, je doplněk xRobotics pro vás. Už nemusíte přemýšlet nad tím, jaké informace je třeba vygenerovat, aby je váš postprocesor třetí strany pro robotiku co nejlépe zpracoval. Od nástrojů, dráhy nástroje a 3D CAD dat může xRobotics pomoci zefektivnit schopnost práce s robotickými řeznými nástroji.
xAutomation
Pomocí xAutomation lze dávkově zpracovávat 2D a 3D CAD soubory spolu s modely těles ze softwaru třetích stran - od přípravy souboru až po aplikaci drah nástrojů s automaticky generovaným NC kódem.
ALPHACAM pro vzdělávání
Vzhledem k rozšířenosti systému ALPHACAM mezi truhláři a dřevoobráběcími podniky dodáváme do středních a vysokých škol edukační licence za velmi zvýhodněné ceny. Tím chceme studentům poskytnout šanci plně využít možností ALPHACAMu a získat konkurenční výhodu, kterou zužitkují po absolvování studia.
