NCSIMUL 4CAM Možnosti
"Hybridní" Programování
- Generujte program CNC z různorodých vstupních dat: CAM v neutrálním formátu (data APT/CL), G-kódu (Fanuc, Siemens, Heidenhain, and Num) nebo nativní 3D soubory CAD
- Jedinečná flexibilita programování díky kombinaci vstupních zdrojů
- Úpravy nebo vylepšení recyklovaných programů opětovným použitím existujících souborů APT nebo G-kódu a optimalizace výrobního procesu pomocí jednoduché akce kopírování/vložení
- Částečné nebo úplné nahrazení drah nástrojů z importovaných souborů APT nebo G-kódu novými dráhami nástrojů vypočítanými NCSIMUL 4CAM
Bezchybné programování v nativním CNC kódu
- Velká písmena úprav G-kódu (např.Osvědčeného stroje ...) přímo do NCSIMUL 4CAM
- Jeden soubor sleduje historii obrábění součásti, včetně použitých zdrojů a kroků obrábění
- Sledovatelnost jednotlivých změn a vydání
Už žádný externí postprocesor
- Integrovaný CNC procesor, který nativně počítá s CNC programem na základě logiky stroje a CNC kontroléru
- Optimální propojení mezi sekvencemi obrábění, nakloněnými rovinami, polárním režimem, prostorovou korekcí...
- Odečtěte si obvyklé náklady na vývoj a nastavení postprocesorů
- Uživatelsky přívětivé přizpůsobení výstupního formátu (například formát záhlaví programu)
Přeprogramování jedním kliknutím
- Změňte cílový CNC stroj jediným kliknutím a automaticky vygenerujte nový program
- Vezměte v úvahu kinematiku, formát řídícího systému CNC stroje a souřadné systémy
- Upravte konfiguraci zásobníku nástrojů a řezné podmínky tak, aby byly vhodné pro nový stroj
- Automatický optimální přepočet spojení mezi sekvencemi obrábění (např. Nejkratší vzdálenost, zabránění kolizím různými prvky, nástroji a osami stroje)
- Zajistěte úplnou flexibilitu výrobních nástrojů
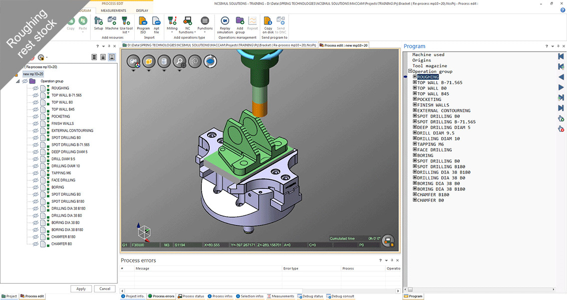
Dynamická správa zbytkového materiálu
- Pokročilý komfort programování, kdykoli si můžete prohlédnout stav obrobeného hrubého polotovaru
- Vyhodnocení zbývající pracovní oblasti pro opracování finální součásti, včetně úplného 5osého obrábění
- Úspora zbytkového materiálu pro rychlou vizualizaci operátorem CNC
- Export formátu STEP pro čtení softwarem CAM






